住房和城乡建设部发布第1535号公告,批准《建设项目工程总承包管理规范》为国家标准,编号为GB/T50358-2017,自2018年1月1日起实施。采用 BIM 技术或者装配式技术的,招标文件中应当有明确要求;建设单位对承诺采用 BIM 技术或装配式技术的投标人应当适当设置加分条件。
BIM的出现可谓是工程建设行业的第二次革命,在过去两年看BIM的时候,一些人对BIM还是持观望态度。如今,BIM的快速发展超出了很多人的想象,BIM不只是一种信息化技术,已经开始影响到建筑施工企业的整个工作流程,并对企业的管理和生产起到变革作用。我们相信随着越来越多的行业从业者关注和实践BIM技术 ,BIM必将发挥更大的价值带来更多的效益,为整个建筑行业的跨越式发展奠定坚实基础。
2017年5月4日,住房和城乡建设部发布第1535号公告,批准《建设项目工程总承包管理规范》为国家标准,编号为GB/T50358-2017,自2018年1月1日起实施。其中要求:政府投资项目、采用装配式或者 BIM 建造技术的项目应当积极采用工程总承包模式。采用 BIM 技术或者装配式技术的,招标文件中应当有明确要求;建设单位对承诺采用 BIM 技术或装配式技术的投标人应当适当设置加分条件。

以下为江苏连云港的一则招标公告,公告中第一次明确提出一项投标要求 :2016年至今,在“装配式建筑”上使用过BIM技术,可加6分!最下方要求:BIM工程师必须是投标企业自身员工!

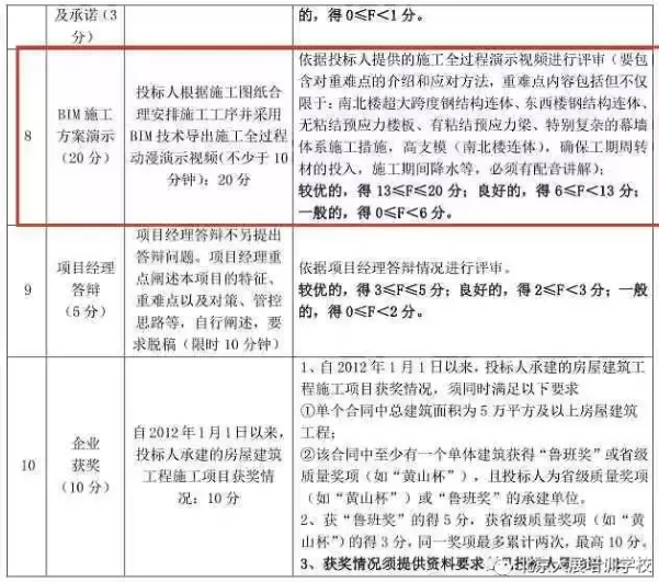
合肥这个招标文件更厉害了!
直接20分就给了BIM技术,
看完这样的招标文件,你还会觉得BIM只是趋势,没落地吗?

就建筑行业发展的前景来看,BIM在传统建筑业的转型升级中将会占据较大优势。可以预见得到,BIM技术即将成为建筑行业不可或缺的一部分,涉及建筑行业全生命周期管理过程的方方面面,也会有越来越多的工程管理工作会基于BIM技术更高效、更准确、更智能的完成。与此同时,建筑行业的守旧派,继续运用传统管理技术手段进行项目管理操作的企业,将与新的BIM管理模式公司在项目管理上会有很大的效率和质量落差,在进度、成本和质量安全管理上将差距巨大,企业竞争力将无从谈起,这样意味着,不在BIM技术应用上及时跟进,将面临被行业淘汰的危险。中国即将迎来BIM高速发展的快车道,建筑行业面临重新洗牌,能否抓住行业转型的机会,实现企业快速发展的弯道超车,掌握BIM技术的核心竞争力,将成为行业内立于不败之地的法宝。
关注《大展培训学校》公众号,获取最新建筑界最新动态
关注《大展建筑人才网》公众号,获取最新招聘、求职信息