关于发布《上海市保障性住房项目BIM技术应用验收评审标准》的通知
各区建设管理(建设交通)委、住房保障房屋管理局、各相关管委会、各有关单位:
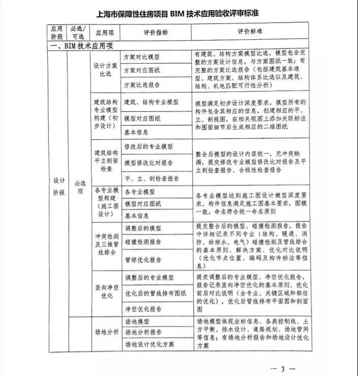
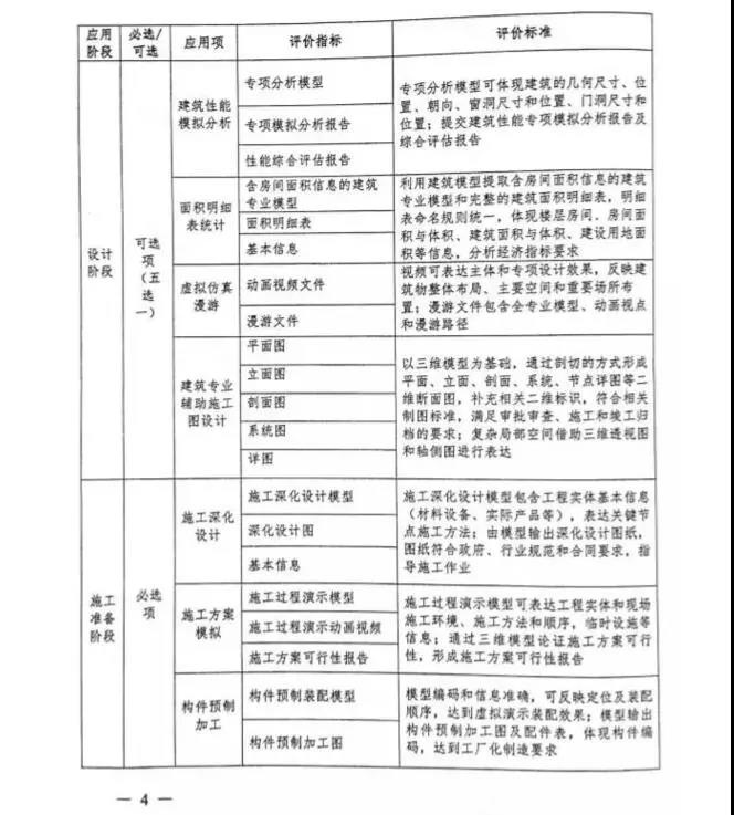
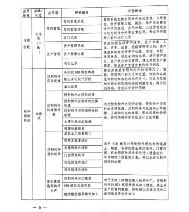
根据《关于本市保障性住房项目实施建筑信息模型技术应用的通知》(沪建建管〔2016〕250号)及《关于印发的通知》(沪建建管〔2016〕1124号)要求,本市应用BIM技术的保障性住房项目,建设单位在组织验收完成后,可向市BIM推广中心申请组织专家验收。为统一专家验收评审标准,我委组织编制了《上海市保障性住房项目BIM技术应用验收评审标准》,现予以发布,请遵照执行。
附件:《上海市保障性住房项目BIM技术应用验收评审标准》
上海市住房和城乡建设管理委员会
2018年5月24日







关注《大展培训学校》公众号,获取最新建筑界最新动态
关注《大展建筑人才网》公众号,获取最新招聘、求职信息